香港三级

香港三级供电公司服务承诺以及投诉电话
来源:香港三级供电公司 发布时间:2023-10-31 08:55:00 浏览量:17920 字号:

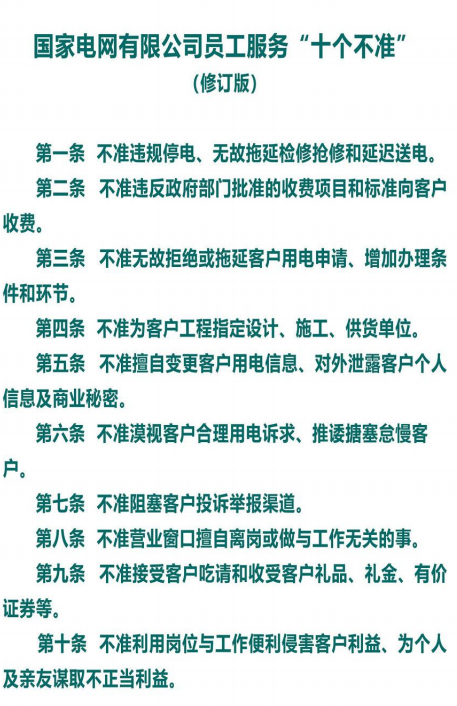
国网河南省电力公司香港三级供电公司严格遵守《国家电网公 司供电服务“十项承诺”》、《国家电网公司员工服务“十个不 准”》等文件要求,通过 95598 网站、网上国网、国网河南省电 力公司企业门户及微信公众号、各级营业厅、宣传资料进行公示, 并公开能源监管投诉举报热线“12398”和电力服务热线“95598”, 主动接受客户监督,持续规范服务行为、提高服务质量。

截图-2023年12月14日 9时17分35秒.png